Toggle navigation
登入
校園訊息
最新消息
園所介紹
創辦沿革
教學理念與特色
師資陣容
校園環境
環繞影像
公 布 欄
每月餐點表
作息表
行事曆
校園花絮
校園相簿
班級相簿
活動影片
家長專區
託藥實施辧法
收退費辦法
校園門禁安全管理+幼兒接送辦法
115年5月餐點表
APP好校通使用說明
核定與實際招收人數
聯絡我們
校園資料
與我聯絡
招生訊息
115學年度大中小幼班正取備取名單--公告
115學年度招生簡章
115學年度新生登記報名表
好站連結
信誼好好育兒
奇美博物館
衛福部國民健康署
親子天下
文化部兒童文化館
教育部校園食材登錄平臺
教育部國字標準字體筆順學習網
嘉義市社區心理衛生中心
學生團體保險
114學年學生團體保險家長通知書
114學年理賠申請書
113學年學生團體保險家長通知書
理賠申請書
最新消息
回列表
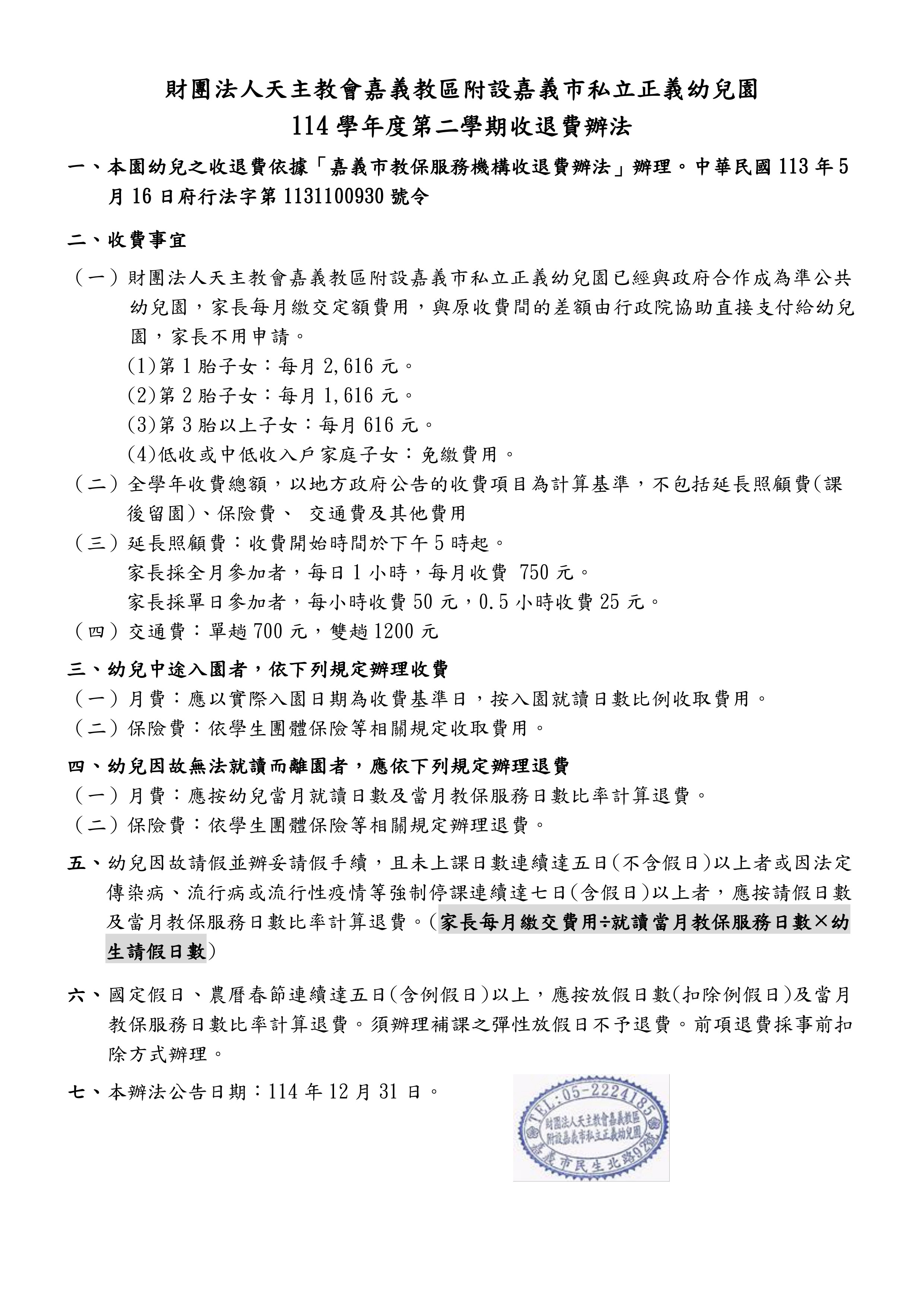
114學年度第二學期收退費辦法
2025/12/31
回列表
×